惠州禁摩征求意见结果引争议

0

唐人日报3月16日讯:近日,广东惠州市政府公布了“惠城中心区禁摩公开征求意见结果反馈表”,公开征求意见的结果显示,在禁止摩托车行驶政策上,市民的意见分歧显著,引发了社会广泛关注。

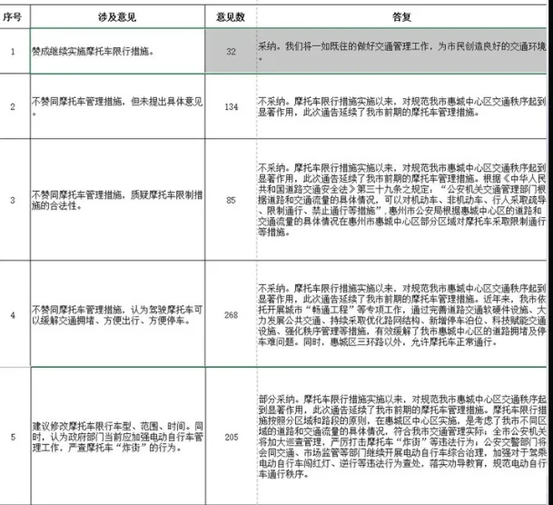
根据反馈表,共收到反对当前摩托车管理措施的意见499条,然而这些意见均未被政府采纳。相对地,支持继续实施摩托车限行措施的意见仅有32条,但这些意见却获得了政府的采纳。这一结果在公众中引发了不小的争议,许多市民质疑政府在决策过程中是否充分考虑了民众的真实需求和意见。

摩托车在惠州中心区的通行限制政策始于几年前,政府当时的官方解释是为了改善交通安全和减少环境污染。然而,对于依赖摩托车作为日常交通工具的居民来说,这一政策严重影响了他们的出行便利。

此次征求意见的结果公布后,社会各界对惠州市政府的政策制定过程提出了质疑。市民和社会团体呼吁政府在制定相关政策时,应更加透明公正,真正做到广泛征求并考虑市民的意见,确保政策公平合理,兼顾不同群体的利益。

此外,也有专家指出,政府在推行此类影响深远的交通政策时,应通过更加科学的调查研究和实证分析,评估政策的实际效果和潜在影响,避免单纯依据少数意见作出决策。

随着争议的持续,惠州市政府可能需要重新考虑其决策机制和政策调整方法,以期在有效管理城市交通的同时,保障市民的基本出行权利。

纽约华人法律服务中心精办移民申请、移民监狱保释、恐惧面谈环节保释。【Phone:929-789-1391 ,347-652-8966;地址:3915 Main Street,418,Flushing NY 11354 。周一到周五AM10:00-PM18:00 人不能成功从监狱出来,只收基本律师费用】

image 1205 png 唐人日报

发表回复

您的邮箱地址不会被公开。 必填项已用 * 标注

Verified by MonsterInsights