34万保录曼大,3个月后被退学!记者暗访留学黑产:伪造学历、勾结校方
唐人日报5月20日讯:近日,《南方人物周刊》记者调查曝光,留学机构“藤德留学”“藤桥”等打着“名校保录取”旗号,涉嫌通过伪造学历和成绩单帮助学生申请海外高校,最终导致多名学生被学校发现造假、遭退学处理。

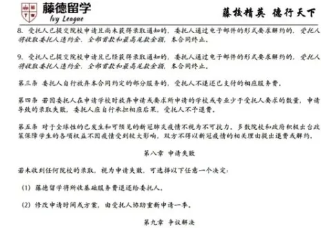
报道称,一名学生于2024年通过“藤德启迪”机构成功申请到英国曼彻斯特大学。该机构声称拥有“内推通道”,承诺一定录取,失败全额退款,收取高达34万元的服务费用。然而,入学仅三个月后,该学生收到校方邮件,表示将对其提交的学历材料进行第三方审查。中介随后要求她“千万不要签字授权”,但拒绝说明原因。
2025年,该生收到校方发出的“欺诈学位资格听证会”通知,才得知中介伪造了其纽约大学的学历与成绩单。听证会后,她被校方正式退学,学业和声誉双重受损。
另一家名为“藤桥”的机构则更为明目张胆,设有三档“保录项目”:申请牛津、剑桥、哈佛等需支付15万美元;宾大、哥大等为9万美元;曼大、爱丁堡等C类名校则为7万美元。机构自称与多所名校“招生官、教授有长期合作”,能“调配名额”“差异化录取”,并承诺“结果可保”。
业内人士指出,此类非法中介行为已严重破坏国际教育诚信体系,受害者多为缺乏判断力的学生及家庭。目前,已有学生及家长准备对相关机构提起诉讼,呼吁司法介入,严惩造假链条,还教育公正以清白。
纽约华人律师事务所精办移民申请、婚姻绿卡、移民监狱上庭、刑事民事。【Phone:929-789-1391 ,347-652-8966;地址:3915 Main Street,418,Flushing NY 11354 。周一到周五AM10:00-PM18:00】表示:
